½µµÍ¿¹ÌåÒ©ÎïÃâÒßÔÐÔµÄÑз¢Õ½ÂÔÓÐÄÄЩ£¿ogÊÓѶ¹ÙÍø×¢²áƽ̨¿¹ÌåÈËÔ´»¯Ð¡ÊóÓкÎÓÅÊÆ£¿
µ±Ç°£¬½µµÍ¿¹ÌåÒ©ÎïÃâÒßÔÐÔµÄÑз¢Õ½ÂÔÓÐÄÄЩ£¿¿¹ÌåÈËÔ´»¯Ð¡Êó×÷Ϊ½µµÍ¿¹ÌåÒ©ÎïÃâÒßÔÐÔµÄÖØÒª¹¤¾ß£¬Ó־߱¸ÄÄЩÓÅÊÆ£¿ogÊÓѶ¹ÙÍø×¢²áƽ̨ΪÄú½â¶Á¡£
×Ô1986ÄêµÚ*Ò»¸öÊóÔ´ÐÔ¿¹ÌåÒ©Îï-Orthoclone£¨OKT3£©»ñFDAÅú×¼ºó£¬¿¹ÌåÒ©Îï½øÈëÁË¿ìËÙÉú³¤½×¶Î¡£½ØÖÁ2023Äê10Ô£¬FDAÒÑÅú×¼ÁË163¿îµ¥¿¹Ò©Îï¡£¿¹ÌåÒ©ÎïÒѳÉΪ½üÄêÀ´ÐÂÒ©¿ª·¢µÄÖ÷ÒªÀà±ð£¬¿ÉÓÃÓÚÖÎÁư©Ö¢¡¢×ÔÉíÃâÒßÐÔ¼²²¡¡¢Ñ×Ö¢ÐÔ¼²²¡¼°Î¢ÉúÎïѬȾµÈ¶àÖÖ¼²²¡¡£
È»¶ø£¬×÷ΪһÀà»ùÓÚÂѰ×ÖʵÄÒ©ÎÓÐЩ¿¹ÌåÒ©Îï¾ßÓнϸߵÄÃâÒßÔÐÔ£¬ÈÝÒ×Òý·¢»¼ÕßÃâÒßÓ¦´ð¶ø·¢Éú¿¹Ò©ÎÌ壨anti-drug antibody£¬¼ò³ÆADA£©£¬Ï÷ÈõÒ©ÎïÖÎÁÆÐ§¹û£¬ÉõÖÁÐγɸ´ºÏÎïÔì³ÉÑÏÖØµÄ¸±×÷Óá£ADAÃâÒß·´Ó³ÐγɻúÖÆÅÓ´ó¡¢Ó°ÏìÒòËØ¶àÑù¡¢ÁÙ´²Ç°Ô¤²âÀ§ÄÑ£¬µ¼ÖÂADAÒѳÉΪ¿¹ÌåÒ©ÎïÑз¢ÖÐÃæÁÙµÄÒ»¸öÖØ´óÌôÕ½¡£
ADA·´¿¹ÌåÒ©ÎïÓÐÄÄЩӰÏ죿
ADA·´¿¹ÌåÒ©ÎïµÄÁÙ´²Ó°Ï죬Ö÷Òª¼¯ÖÐÔÚ¿¹ÌåÒ©ÎïµÄÁÆÐ§£¬Ò©´úºÍÄþ¾²ÐÔ¡£
1£©Ó°ÏìÒ©ÎïŨ¶ÈºÍÁÆÐ§£ºADAµÄ´æÔÚ¿ÉÄܵ¼ÖÂÒ©ÎïѪÇåŨ¶È½µµÍÖÁÑÇÖÎÁÆË®Æ½£¬Ó°ÏìÒ©ÎïµÄÁÆÐ§¡£ÔÚÀà·çʪÐÔÊàŦÑ×£¨RA£©»¼ÕßÖУ¬Ê¹ÓÃTNFÒÖÖÆ¼Á£¨Èç°¢´ïľµ¥¿¹ºÍÓ¢·òÀûÎôµ¥¿¹£©ÖÎÁÆÊ±£¬ADAÑôÐÔ»¼ÕßµÄÒ©Îï¹ÈŨ¶ÈÏÔÖøµÍÓÚADAÒõÐÔ»¼Õߣ¬ÇÒÎÞADAµÄ»¼Õßͨ³£ÏÔʾ³ö±ÈÓÐADAµÄ»¼Õ߸üºÃµÄÁÙ´²½á¹û¡£
2£©¼ÓËÙÒ©ÎïÇå³ý£ºADA¿ÉÒԸıäÉúÎïÖÆ¼ÁµÄÒ©´ú¶¯Á¦Ñ§£¨PK£©ÌØÐÔ£¬Í¨¹ýÒýÆðADA-Ò©Î︴ºÏÎïµÄ¼ÓËÙÇå³ý£¬µ¼Ö¸üµÍµÄ̻¶Á¿£¨AUC£©ÒÔ¼°¸üµÍµÄ×î*´óŨ¶È£¨C-max£©ºÍ¸ü¶ÌµÄÏû³ý°ëË¥ÆÚ£¨t-1/2£©£¬Õâ¶ÔÖÎÁÆÐ§¹ûÓÐÖØÒªÓ°Ïì¡£
3£©¶¾ÐÔ·´Ó³£ºADA×î³£¼ûµÄ¶¾ÐÔЧӦÊÇÊäÒºÏà¹Ø·´Ó³£¨IRRs£©£¬°üÂÞ¹ýÃô·´Ó³ºÍϸ°ûÒò×ÓÊÍ·Å×ÛºÏÕ÷¡£ÕâЩ·´Ó³¿ÉÄÜÓÉIgE½éµ¼£¬Ò²¿ÉÄÜÓÉIgG»òIgMµÄADA½éµ¼£¬µ¼ÖÂÑ×Ö¢·´Ó³ºÍÁÙ´²Ö¢×´£¬Èç·¢ÉÕ¡¢Æ¤Õî¡¢µÍѪѹµÈ¡£
ĿǰÒÑÓжà¿î¿¹ÌåÒ©ÎïÒòADAÓ°ÏìÆäÓÐЧÐÔºÍÄþ¾²ÐÔ£¬×îÖÕµ¼ÖÂÒ©ÎïÖÕÖ¹ÁÙ´²»òÍËÊС£Èç»ÔÈðµÄPCSK9¿¹ÌåBococizumab ¢óÆÚÁÙ´²ÊÔÑéÖУ¬48%µÄ»¼ÕßÔÚÓÃÒ©1Äêºó¼ì²âµ½ÁËADA£¬ÇÒ½ÓÊÜÖÎÁƵϼÕßÖÐÓÐ29%µÄ»¼Õß¼ì²âµ½µÄÊÇÖкͿ¹Ì壨NDA£©£¬µ¼ÖÂÒ©ÎïŨ¶ÈÖè½µ¡¢ÁÆÐ§É¥Ê§£¨Harris & Cohen, 2024£©£¬×îÖոòúÎïÔÚ2016Äê11ÔÂÐû²¼ÖÕÖ¹¿ª·¢£¬Ëðʧ³¬10ÒÚÃÀÔª£»ÎÞ¶Àռż£¬°¬²®Î¬¿ª·¢µÄIL-2R¿¹ÌåDaclizumabÓÚ2016Äê±»Åú×¼ÓÃÓÚÖÎÁƶ෢ÐÔÓ²»¯Ö¢£¬ÒòADAÒýÆðÑÏÖØ¸Î¶¾ÐÔºÍÄÔÑ×£¬²¿ÃÅ»¼Õß·ºÆð²»ÐÐÄæÆ÷¹ÙËðÉË£¬Ã»ÓкܺõĽâ¾ö·½°¸£¬×îÖÕÓÚ2018ÄêÍËÊС£
¿¹ÌåÒ©ÎïADA·¢ÉúµÄÔÒò£¿
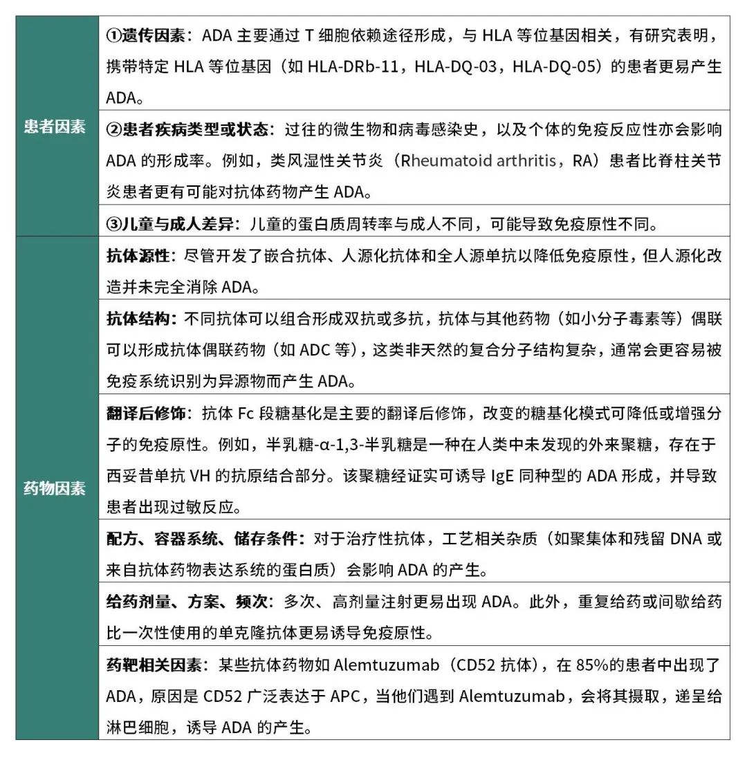
¿¹ÌåÒ©ÎïµÄÃâÒßÔÐÔÐγÉÔÒòÅÓ´ó£¬Ö÷Òª¿ÉÒÔ´Ó»¼ÕßÏà¹ØÒòËØºÍÒ©ÎïÏà¹ØÒòËØÁ½¸ö·½ÃæÀ´¿¼ÂÇ£¨Í¼1¼°±í1£©¡£

ͼ1 ¿¹ÌåÒ©ÎïADAµÄÐγÉÒòËØ
±í1£º¿¹ÌåÒ©ÎïADAµÄÐγÉÒòËØ¼°ÃèÊö

ÔÚÒ©ÎïÑз¢ÖУ¬ÈçºÎ½µµÍ¿¹ÌåÒ©ÎïADA·çÏÕ£¿
ƾ¾Ý¿¹ÌåÒ©ÎïADAµÄÐγÉÒòËØ£¬ÒÑÓжàÖÖÕ½ÂÔÀ´ÏÞÖÆÃâÒßÔÐÔ·çÏÕ²¢ÔÚÖÎÁÆÇ°»òÖÎÁÆÆÚ¼ä¼õÇáADA·çÏÕ£¨Í¼2£©£¬°üÂÞÓÅÏȸøÓèÈËÔ´»¯»òÈ«ÈËmAb½øÐÐÖÎÁÆ¡¢Ð޸ĸøÒ©·½°¸¡¢ÁªÊÊÓÃÒ©µÈ½µµÍADA·¢ÉúµÄ·çÏյȡ£

ͼ2 ½µµÍ¿¹ÌåÒ©ÎïADAµÄÕ½ÂÔ
±í2£º½µµÍ¿¹ÌåÒ©ÎïADAµÄÕ½ÂÔ¼°ÓÅȱµã

ÁÙ´²Ç°ADA¼ì²â¼°ÆÀ¹ÀÒªÁìµÄ¾ÖÏÞÐÔ
ÁÙ´²Ç°ADAµÄ¼ì²âÒªÁ죬ÈçøÁªÃâÒß·¨£¨ELISA£©¡¢·ÅÉäÃâÒß³Áµí·¨£¨RIPA£©¡¢ÍâòµÈÀë×ÓÌå¹²Õñ·¨£¨SPR£©¡¢µç»¯Ñ§·¢¹â·¨£¨ECL£©¡¢È«×Ô¶¯ÄÉÉý¼¶ÃâÒß·ÖÎöÊÂÇéÕ¾£¨Gyrolab£©µÈ¡£ËäÈ»ÕâЩҪÁìÄÜÔÚÒ»¶¨Ë®Æ½Éϼì²â¿¹ÌåÒ©ÎïµÄADA£¬µ«ÊÇÈÔ´æÔڽ϶àµÄ¾ÖÏÞÐÔ£º
¢ÙÕâЩÃâÒ߲ⶨÊǷǶ¨Á¿µÄ£¬ÒòΪûÓг߶Ȼ¯µÄÈ˶à¿Ë¡ADA²Î¿¼ÎïÖÊ¡£
¢ÚÁÙ´²ADA·¢ÉúÂÊÊܶàÖÖÒòËØµÄÓ°Ï죬ÀýÈç¼ì²âÃô¸ÐÐÔ¡¢ÑùÆ·´¦Öóͷ£ºÍÑùÆ·ÊÕ¼¯Ê±¼ä£¬ÕâЩÒòËØ×è°Á˱ÈÁ¦ÂѰ×ÖÊÖÎÁÆÒ©ÎïÖ®¼äADAÂʵÄÄÜÁ¦¡£
¢ÛÊÕ¼¯¡¢·ÖÎöºÍ³ÂËßÃâÒßÔÐÔ½á¹ûµÄÊõÓïºÍÒªÁìȱ·¦³ß¶È»¯£¬ÕâÔö¼ÓÁËе÷ÁÙ´²ADAÊý¾ÝµÄÅÓ´óÐÔ¡£
¢ÜADAÔÚ»¼ÕßȺÌåÖеķ¢²¡ÂʲîÒìºÜ´ó£¬¾ßÌåÈ¡¾öÓÚ¼²²¡ºÍ¾ßÌåµÄÖÎÁÆ·½°¸£¬ÒÔ¼°»¼ÕßÏà¹ØÒòËØ£¬ÈçÒÅ´«¡¢ÃâÒß״̬ºÍºÏ²¢Ö¢[3]¡£
¢ÝÁÙ´²Ç°ÃâÒßÔÐÔÑо¿µÄת»¯Âʽϵͣ¬Ä¿Ç°ÒÑÓеÄÁÙ´²Ç°Ñо¿Ä£ÐÍ»òÒªÁì²»ÄÜ׼ȷԤ²â¿¹ÌåÔÚÁÙ´²Ó¦ÓÃÖз¢ÉúADAµÄ·çÏÕ¡£
¼ÈÈ»²»ÄÜÔÚÁÙ´²Ç°ÓÐЧµØ¼ì²â»òÔ¤²â¿¹ÌåÒ©µÄADA¡£ÄÇô£¬¾ÍÐèÒªÔÚÁÙ´²Ç°½µµÍ¿¹ÌåÒ©ÎïµÄADA·çÏÕ£¬¹æ±Ü¿¹ÌåÒ©ÎïÔÚÖÎÁÆÖз¢ÉúADA¡£ÈçÉÏÎıí2ËùÊö£¬ÔÚ²îÒìµÄ½µµÍADAµÄÕ½ÂÔÖУ¬×îÐÐÖ®ÓÐЧµÄÒªÁì¾ÍÊÇÖÆ±¸ÈËÔ´»¯»òÈ«ÈËÔ´¿¹Ìå¡£
ÈËÔ´»¯¿¹ÌåºÍÈ«ÈËÔ´¿¹ÌåÔÚÁÙ´²Êµ¼ùÖеÄÃâÒßÔÐÔ·çÏնԱȣ¿
¾ÝÑо¿Í³¼Æ£¬Ïà½ÏÓÚÈËÔ´»¯¿¹Ì壬ȫÈËÔ´¿¹Ìå½µµÍADAЧ¹û¸ü¼Ñ£¬ÆäADAÂÊÓ뿹ÌåÐòÁÐÏà¹ØÐÔÖ÷ÒªÌåÏÖÔÚÒÔÏÂÈý¸ö·½Ãæ¡£
¢Ù¿¹ÌåÐòÁÐÈËÔ´»¯Ë®Æ½£ºÈËÔ´»¯¿¹ÌåÊÇÔÚǶºÏ¿¹ÌåµÄ»ù´¡ÉϽ«±àÂ뿹ÌåµÄ¿ò¼ÜÇø¼°²¿ÃÅCDRÌæ»»ÎªÈËÔ´ÐòÁУ¬ÈËÔ´»¯¿¹ÌåµÄÈËÔ´»¯Ë®Æ½Í¨³£ÔÚ90%ÒÔÉÏ£¬µ«ÎªÁ˱£³Ö¿¹ÌåÇ׺ÍÁ¦¼°¹¦Ð§ÌØÐÔ£¬²¿ÃÅCDRÐòÁÐÈÔΪÊóÔ´ÐòÁС£È»¶øÈ«ÈËÔ´¿¹ÌåµÄÈËÔ´»¯Ë®Æ½Îª100%¡£
¢Ú±àÂ뿹ÌåµÄV/J»ùÒò´íÅäÂÊ£ºÈçͼ3BËùʾ£¬Í³¼ÆµÄÁÙ´²ÉÏ93СÎÒ˽¼ÒÔ´»¯»òÈ«ÈËÔ´¿¹ÌåV/J»ùÒòµÄ´íÅäÂÊÓëADAÂʵĹØÏµ£¬´íÅäÂÊÔ½¸ß·¢ÉúµÄADAÔòÔ½¸ß¡£Èçͼ3AËùʾ£¬ÓëÈËÔ´»¯¿¹ÌåÏà±È£¬È«ÈËÔ´¿¹ÌåV/J´íÅäÂʸüµÍ£¬ÏàÓ¦µÄADAÂÊÒ²¸üµÍ£¨V/JΪ±àÂ뿹ÌåµÄ»ùÒòƬ¶Î£¬V/JµÄÆ¥ÅäÂÊ´ú±íÓëBCR×å¿âÖÐV/J»ùÒòµÄÆ¥Åä¶È£©¡£

ͼ3 ÈËÔ´»¯¿¹ÌåºÍÈ«ÈËÔ´¿¹ÌåµÄV/J×Ü´íÅäÂÊÓëADA·¢ÉúÂʵĹØÁªÐÔ
¢Û¿¹ÌåÖØÁ´ºÍÇáÁ´µÄÆ¥Åä¶È£ºÈçͼ4A£¬BËùʾ£¬Í³¼ÆÁËÁÙ´²ÈËÔ´»¯¿¹Ì壨43¸ö£©ºÍÈ«ÈËÔ´¿¹Ì壨50¸ö£©µÄÖØÁ´ºÍÇáÁ´Æ¥ÅäÂÊ¡£ÓëÈËÔ´»¯¿¹ÌåÏà±È£¬È«ÈËÔ´¿¹ÌåµÄÖØÁ´ºÍÇáÁ´µÄVÇø»ùÒòÆ¥ÅäÂʸü¸ß£¬¶øADAÂʸüµÍ£¨¿¹ÌåÖØÁ´ºÍÇáÁ´µÄÆ¥ÅäÂÊΪ¶Ô±êBCR×é¿âµÄÌìÈ»¿¹ÌåÖØÁ´ºÍÇáÁ´VÇøµÄÆ¥ÅäÂÊ£©¡£

ͼ4 ÁÙ´²µ¥¿¹Ò©ÎïµÄADAÂÊÓëÈËÔ´ÐÔ¿¹ÌåÇáÁ´ºÍÖØÁ´ÖÐVµÈλ»ùÒòʹÓùØÁª
ͨ¹ý¶ÔÒÑ»ñÅú¿¹Ìå¼°ÔÚÁÙ´²Ñо¿½×¶ÎµÄ¿¹Ìå½øÐÐͳ¼Æ·ÖÎö£¬¿ÉÒÔ¿´µ½È«ÈËÔ´¿¹Ìå¾ßÓÐÃ÷ÏÔÓÅÊÆ¡£ÌرðÊÇÒÔNeoMabΪ´ú±íµÄÈ«ÈËÔ´¿¹Ìåת»ùÒò¶¯ÎïΪ»ù´¡µÄ¿¹Ìå·¢ÏÖ¼¼Êõƽ̨£¬È«ÈËÔ´¿¹Ìå¿ÉÒÔÔÚÃâÒß½¡È«µÄ¶¯ÎïÌåÄÚ¾ÀúÌìȻɸѡºÍ³ÉÊ죬ÍêÕûµÄÈËÀàÖØÁ´¼°KappaÇáÁ´»ùÒò¿â±£ÕÏÁËNeoMab?СÊóÓµÓи»ºñµÄÐòÁжàÑùÐÔ£¬BALB/cÒÅ´«Åä¾°¼°¹¦Ð§ÍêÕûµÄMHCÅäºÏÔì¾ÍÁËNeoMab׿ԽµÄÃâÒßÏìÓ¦¡£

ͼ5 NeoMabTMÄ£ÐÍÈËÔ´»¯Õ½ÂÔ
NeoMabµÄ¿¹ÌåÈËÔ´»¯Ð¡Êó°üÂÞÈýÖÖ°æ±¾£ºNeoMab-IgG£¬NeoMab-HC¼°NeoMab-CLC»®·Ö·¢Éú³ß¶ÈIgG£¬µ¥ÖØÁ´¿¹Ìå¼°¹²ÇáÁ´¿¹Ìå¡£ÖµµÃÒ»ÌáµÄÊÇ£¬NeoMab-CLCÀ´Ô´µÄÈ«ÈËÔ´¹²ÇáÁ´¿¹ÌåÊÊÓÃÓÚ×é³É¸ü½Ó½üÓÚÌìÈ»¿¹Ìå¹¹ÏóµÄIgG likeË«¿¹£¬´Ó½á¹¹ÉϽµµÍADA·¢ÉúµÄ¸ÅÂÊ¡£ÔÚÕâЩȫÈËԴת»ùÒòСÊóÄ£Ð͵ÄÖ§³ÖÏ£¬Í¨¹ýÃâÒß¼°É¸Ñ¡¼´ÄÜ¿ìËÙ»ñµÃSvFv, Fab, SdAb¼°BsAbµÈÖÖÖÖÈ«ÈËÔ´µÄÄ£¿é£¬ÏñÀÖ¸ßÒ»ÑùÆ´×°³ÉÖÖÖÖ²îÒìÐÎʽµÄÈ«ÈËÔ´ÐÂÒ©¡£½Ó´ýÁªÏµÎÒÃÇ»ñÈ¡¸ü¶àϸ½Ú£ºBD@neomab-bio.com
²Î¿¼ÎÄÏ×
[1].Lu R M , Hwang Y C , Liu I J ,et al.Development of therapeutic antibodies for the treatment of diseases[J].Journal of Biomedical Science, 2020, 27.DOI:10.1186/s12929-019-0592-z.
[2].Harris C T , Cohen S .Reducing Immunogenicity by Design: Approaches to Minimize Immunogenicity of Monoclonal Antibodies[J].BioDrugs: Clinical immunotherapeutics, biopharmaceuticals, and gene therapy, 2024, 38(2):205-226.DOI:10.1007/s40259-023-00641-2.
[3].Vaisman-Mentesh A , Gutierrez-Gonzalez M , Dekosky B J ,et al.The Molecular Mechanisms That Underlie the Immune Biology of Anti-drug Antibody Formation Following Treatment With Monoclonal Antibodies[J].Frontiers in immunology, 11:1951[2024-12-12].DOI:10.3389/fimmu.2020.01951.
[4]. Hu Z , Cohen S , Swanson S J .The immunogenicity of human-origin therapeutic antibodies are associated with V gene usage[J].Frontiers in Immunology, 2023.DOI:10.3389/fimmu.2023.1237754.
