¼¼Êõ×ÊÔ´
-
- 4939¸ö
- ×ÜÎÄÕÂÊý
-
- 47490¸ö
- ×ÜÓ°ÏìÒò×Ó
-
-
-
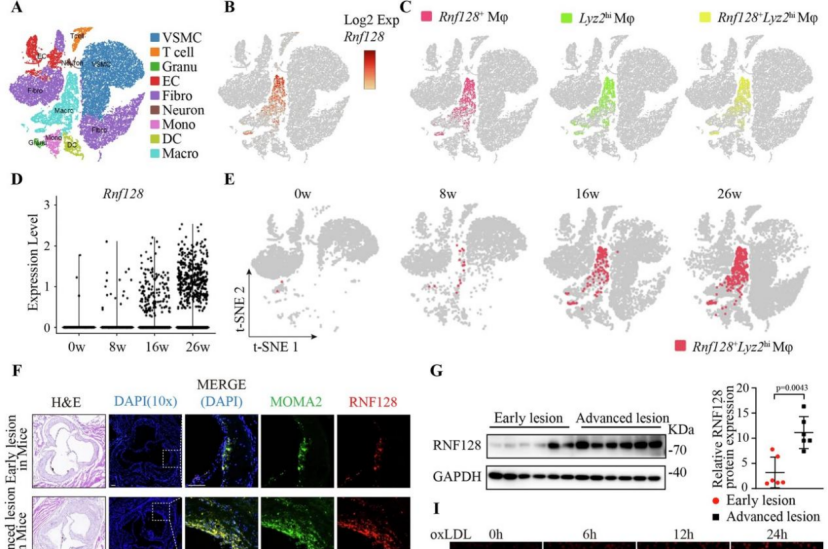
Nature CommunicationsØÉ½¶«´óѧÍŶÓÔËÓö¯ÂöÖàÑùÓ²»¯Ä£ÐÍ·¢ÏÖ¼²²¡¡°°ïÐס±RNF128
½üÈÕ£¬É½¶«´óѧÆë³ҽԺÕųνÌÊÚ¡¢ÕÅÃͽÌÊں͸߳ɽ½ÌÊÚÍŶÓÏàÖúÔÚ¡¶Nature Communications¡··¢±íÌâΪ¡°E3 ubiquitin ligase?RNF128?promotes Lys63-linked polyubiquitination on SRB1 in macrophages and aggravatesatherosclerosis¡±µÄÑо¿½á¹û£¬¸ÃÑо¿Í¨¹ýÔËÓö¯ÂöÖàÑùÓ²»¯Ä£ÐÍϵͳ½ÒʾÁËE3·ºËØÁ¬½ÓøRNF128ÔÚ¶¯ÂöÖàÑùÓ²»¯·¢²¡Àú³ÌÖеÄÖ²¡×÷Óã¬Ã÷È·Æä½éµ¼Í¨¹ýLys63ÐÍ·ºËØÁ´ÐÞÊε÷¿Ø¾ÞÊÉϸ°ûSRB1±í´ï¹¦Ð§£¬Îª°ÐÏò¸ÉÔ¤ÅÝÄϸ°ûÐγÉÌṩÁËDZÔÚÕ½ÂÔ¡£
2025-07-01
-
-
-
-
Nature×Ó¿¯Ø¾ÅÖÝ´óѧMinako ItoÍŶӽèÖúСÊóÄ£ÐͽÒÊ¾Ïø´²¡ÒÅ´«»úÖÆ
¸ÃÑо¿½èÖúСÊóÄ£ÐÍÊ״νÒʾÁËĸÌåÏø´Í¨¹ýÌÇÆ¤Öʼ¤ËØÐźÅͨ·ӰÏìÌ¥·ÎIIÐ͹ÌÓÐÁܰÍϸ°û£¨ILC2£©µÄ¹¦Ð§×´Ì¬£¬´Ó¶øµ¼ÖÂ×Ó´ú³ÉÄê¹ýÃôÐÔÆøµÀÑ×Ö¢¼Ó¾çµÄȫлúÖÆ¡£
2025-06-10
-
-
-
-
Nature×Ó¿¯ØÑ¹Á¦Ì«´óÕæµÄ»áÓÕ·¢°©Ö¢£¿Öйú¿ÆÑ§¼Òͨ¹ýÎÞ¾ú£¨GF£©Ð¡ÊóµÈÄ£ÐÍ֤ʵ
Öйú¿ÆÑ§¼ÒÍŶӸոÕ֤ʵ£¬Ñ¹Á¦Ì«´ó¿ÉÄÜ»á´Ù°©£¡´óÁ¬Ò½¿Æ´óѧÖ×Áö¸Éϸ°ûÑо¿ÔºÅí·É¡¢ÁõÇ¿ÒÔ¼°´óÁ¬Ò½¿Æ´óѧÁ¥ÊôµÚ¶þÒ½ÔºÐìÁëÖ²Ñо¿ÍŶӷ¢ÏÖ£¬ÐÄÀíѹÁ¦»á´Ù½øÈéÏÙ°©Ï¸°ûÍùÇý¶¯Ö×Áö·¢Éú¡¢×ªÒÆ¡¢ÄÍÒ©ºÍ¸´·¢µÄ°©Ö¢¸ÉÑùϸ°ûÉú³¤¡£
2025-05-22
-
-
-
-
Nature×Ó¿¯ØÌõ¼þÐÔÇóýСÊóÖúÁ¦Ì½Ë÷·´¿¹Á÷¸ÐµÈ²¡¶¾µÄÒªº¦Ô¿³×
Õ¯¿¨²¡¶¾¡¢¹Ú×´²¡¶¾¡¢Á÷¸Ð²¡¶¾µÈ RNA ²¡¶¾£¬Æ¾½è¼«¸ßµÄÍ»±äÂÊÓë¿ìËÙ½ø»¯ÄÜÁ¦£¬Æµ·±Òý·¢È«ÇòÐÔÁ÷Ðв¡£¬¶ÔÈËÀ࿵½¡×é³ÉÑÏÖØÍþв¡£ÔÚ´ËÅä¾°Ï£¬¿¹²¡¶¾Ò©Î↑·¢½øÕ¹ÈçºÎ£¿ÔÚÏà¹ØÑо¿ÖУ¬Ìõ¼þÐÔÇóýСÊóÄ£ÐÍÈçºÎ·¢»Ó×÷Óã¿ogÊÓѶ¹ÙÍø×¢²áƽ̨´øÄãÁ˽⡣
2025-05-14
-
